Governo do Paraná
  • Ir para o conteúdo
  • Ir para a navegação
  • Ir para a busca
  • Acessibilidade
  • Mapa do site
Redes Sociais do Governo do Paraná
  • Instagram
  • Twitter
  • Facebook
  • Youtube
  • Tiktok
  • Linkedin
  • Whatsapp
  • Vimeo
  • Estrutura
  • Agência de Notícias
  • PIÁ
  • LGPD
  • Ouvidoria
  • Portal da Transparência
  • Pessoas Desaparecidas
  • Contraste
  • Acessível em libras

SECRETARIA DA SEGURANÇA PÚBLICA Secretaria da Segurança Pública

Navegação principal

  • Inicio
  • Institucional
    • Quem é quem
    • Histórico
    • Organograma
    • Galeria de Secretários
    • Forças de Segurança
      • Polícia Civil - PCPR
      • Polícia Militar - PMPR
      • Polícia Científica - PCIPR
      • Polícia Penal - PPPR
      • Corpo de Bombeiros - CBMPR
    • Conselhos
      • Conselho Estadual de Políticas Sobre Drogas - CONESD/PR
      • Conselho Penitenciário do Paraná - COPEN/PR
      • Conselho de Inteligência de Segurança Pública - COINSP/PR
      • Conselho Estadual de Segurança Pública e Defesa Social - CESPDS/PR
      • Comissão de Gestão Integrada de Atenção à Saúde Mental dos Profissionais de Segurança Pública - CGIASM/PR
      • Conselho Diretor do Fundo Especial de Segurança Pública - FUNESP/PR
      • Conselho Diretor do Fundo Especial do Sistema Único de Segurança Púbica - CD/FUNESP/PR
      • Conselho Diretor do Fundo Estadual de Políticas Públicas Sobre Drogas - CD/FESD/PR
      • Gabinete de Gestão Integrada da Segurança Pública - GGI-SESP/PR
    • Inteligência
      • Departamento de Inteligência - DIEP
    • Competências da SESP
    • Plano Estadual de Segurança Pública
    • Programa Olho Vivo
  • Diretorias
    • Diretoria de Gestão em Segurança - DGSP
      • Centro de Análise, Planejamento e Estatística - CAPE
        • CAPE
        • Estatísticas
      • Centro de Tecnologia da Informação e Comunicação - CTIC
        • O Centro de Tecnologia da Informação e Comunicação da SESP
        • Destaques CTIC
    • Diretoria de Gestão Políticas Públicas - DGPP
      • Centro de Comando e Controle Regional - CICCR
      • Centro de Operações Integradas de Segurança Pública – COISP
      • Centro de Conselhos Comunitários de Segurança - CECONSEG
      • Centro Estadual de Políticas Públicas Sobre Drogas - CEPSD
      • Centro Integrado de Denúncias 181 - CIDE
      • Centro de Mediação de Conflitos sobre Terras - CMCT/PR
    • Diretoria de Gestão Estrutural - DEST
  • Concursos
    • CMEIV - Colégios Cívico-Militares do Paraná
    • PSS do Programa de Saúde Mental da SESP
    • Polícia Militar
    • Polícia Civil - Escrivão/2018
    • PSS - Departamento Penitenciário - 2018
    • Polícia Científica - Perito Oficial 2017
    • PSS - Departamento Penitenciário - 2016
    • PSS - Instituto Medico Legal - 2016
    • Contratação de Engenheiros
    • Contratação de Consultor Administrativo - Financeiro
    • Contratação de Consultor de Aquisições
    • Contratação de Consultor de Monitoramento a Avaliação
    • Convite a manifestação de interesse
  • Serviços
    • Serviços ao Cidadão
      • Pessoas Desaparecidas
      • Cadastro de Empresas de Vigilância
      • Dicas de Segurança
      • Telefones Úteis
      • Consulta a licitações (GMS)
      • Disque Denúncia 181
      • Ouvidoria - SESP/PR
      • Consultar Divulgação de Entrada de Cadáveres
      • Boletim de Acidente de Trânsito Unificado - BATEU
      • Emissão de Documentos
        • Confirmação de autenticidade do atestado
        • Reimprimir Guia de Retirada do RG
        • Solicitar 1ª Via do RG
        • Solicitar 2ª Via do RG
        • Solicitar Atestados
    • Serviços ao Servidor
      • Programa Prumos
  • Licitações
  • Transparência
    • Portal da Transparência - SESP
    • Contratos
    • NICS
    • Despesas
      • Despesas 2020
      • Despesas 2019
      • Despesas 2018
    • Relação de Bens
      • Relação de Bens Imóveis
      • Relação de Bens Móveis
    • CAPC - Escritório de Projetos
      • Anuário
      • CAPC - Convênios e outras fontes
      • CAPC - Paraná Seguro BID
    • Dispensas de licitação
    • Editais
    • Fundo Rotativo
      • Legislação Fundo Rotativo
      • Manuais Fundo Rotativo - FSP
      • Prestação de Contas Fundo Rotativo
    • Licitações
    • Estatísticas
    • Pesquisa de Segurança Pública
    • Termo de cooperação SESP e MPPR
  • Legislação
    • Legislação de Interesse
    • Resoluções da SESP
  • Comunicação Social
    • Contato
    • Notícias
  • Acesso Servidores
    • Expresso Livre
    • SESP Intranet
    • EaD SENASP
    • E-Protocolo
  • Ouvidoria
    • Faça sua Reivindicação
    • Consulte sua Reivindicação
    • Perguntas Frequentes
    • SESP
    • Legislação
  • LGPD
    • Encarregado de Dados Pessoais - SESP/PR
    • Política de Privacidade de Dados da SESP/PR
    • Glossário de Proteção de Dados Pessoais
    • LGPD - Legislação
    • Cartilhas, Manuais e Guias

Serviços para você!

Polícia Bombeiros Emergência Documentos Denúncias Voluntariado
  • Polícia
    • Acionar emergência policial - 190
    • Consultar lista de cadáveres identificados e não reclamados na Polícia Científica
    • Consultar lista de cadáveres na Polícia Científica
    • Consultar telefones das delegacias e unidades da Polícia Civil
    • Instalar o aplicativo 190 PR
    • Registrar Boletim de Acidente de Trânsito sem vítimas - Bateu
    • Registrar Boletim de Ocorrência de extravio de objetos e documentos pessoais
    • Registrar Boletim de Ocorrência de furto
    • Registrar Boletim de Ocorrência de maus-tratos a animais
    • Registrar Boletim de Ocorrência de pessoa desaparecida
  • Bombeiros
    • Acionar Corpo de Bombeiros - 193
    • Acionar serviços de emergência - Samu e Siate
    • Solicitar análise de projeto pelo Corpo de Bombeiros
    • Solicitar licenciamento do Corpo de Bombeiros
  • Emergência
    • Acionar Corpo de Bombeiros - 193
    • Acionar emergência policial - 190
    • Acionar serviços de emergência - Samu e Siate
    • Receber alertas da Defesa Civil por SMS
  • Documentos
    • Confirmar a Autenticidade do Atestado
    • Consultar a Solicitação da Carteira de Identidade Nacional (CIN)
    • Consultar/Cancelar o Agendamento para Solicitar a Carteira de Identidade Nacional - CIN
    • Corrigir a Solicitação da Carteira de Identidade Nacional (CIN)
    • Pedido de Silêncio
    • Solicitar a Carteira de Identidade Nacional - CIN (Para quem não possui CIN ou RG expedido no Paraná)
    • Solicitar a Carteira de Identidade Nacional - CIN (Para quem possui a CIN ou o RG expedido no Paraná)
    • Solicitar Atestado de Antecedentes Criminais.
    • Solicitar Atestado de Cadastro Negativo
    • Solicitar Atestado de Cadastro Positivo
    • Solicitar Atestado de Profissão
  • Denúncias
    • Acionar o Disque Denúncia - 181
    • Denunciar corrupção
  • Voluntariado
    • Cadastrar-se como voluntário da Defesa Civil
    • Doar sangue no Paraná

Segurança Pública

Publicado há 6 anos
1 de Outubro de 2019
15:28

Conselho Penitenciário do Paraná - COPEN

 

11:13

Galeria de Secretários

Conheça aqui todas as autoridades que comandaram a pasta da Segurança Pública no Paraná

 

30 de Setembro de 2019
14:55

Histórico

Quem coordenava a segurança pública nos primórdios da Província do Paraná?

14:44
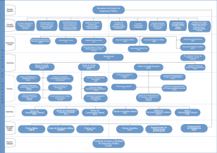
ANEXO ÚNICO A QUE SE REFERE O DECRETO Nº 12.137/2025

Organograma

13:47

Quem é Quem

QUEM É QUEM

10 de Setembro de 2019
11:49

Centro de Comando e Controle Regional - CICCR

11:31

Departamento de Inteligência do Paraná - DIEP

11:22

Centro de Análise, Planejamento e Estatística - CAPE

O Centro de Análise, Planejamento e Estatística (Cape) é responsável pela análise e mapeamento criminal de cada ponto do Estado do Paraná.

  • Mapa do site
  • Denuncie Corrupção
  • Ouvidoria
  • Transparência Institucional

Navegação principal

  • Inicio
  • Institucional
    • Quem é quem
    • Histórico
    • Organograma
    • Galeria de Secretários
    • Forças de Segurança
      • Polícia Civil - PCPR
      • Polícia Militar - PMPR
      • Polícia Científica - PCIPR
      • Polícia Penal - PPPR
      • Corpo de Bombeiros - CBMPR
    • Conselhos
      • Conselho Estadual de Políticas Sobre Drogas - CONESD/PR
      • Conselho Penitenciário do Paraná - COPEN/PR
      • Conselho de Inteligência de Segurança Pública - COINSP/PR
      • Conselho Estadual de Segurança Pública e Defesa Social - CESPDS/PR
      • Comissão de Gestão Integrada de Atenção à Saúde Mental dos Profissionais de Segurança Pública - CGIASM/PR
      • Conselho Diretor do Fundo Especial de Segurança Pública - FUNESP/PR
      • Conselho Diretor do Fundo Especial do Sistema Único de Segurança Púbica - CD/FUNESP/PR
      • Conselho Diretor do Fundo Estadual de Políticas Públicas Sobre Drogas - CD/FESD/PR
      • Gabinete de Gestão Integrada da Segurança Pública - GGI-SESP/PR
    • Inteligência
      • Departamento de Inteligência - DIEP
    • Competências da SESP
    • Plano Estadual de Segurança Pública
    • Programa Olho Vivo
  • Diretorias
    • Diretoria de Gestão em Segurança - DGSP
      • Centro de Análise, Planejamento e Estatística - CAPE
        • CAPE
        • Estatísticas
      • Centro de Tecnologia da Informação e Comunicação - CTIC
        • O Centro de Tecnologia da Informação e Comunicação da SESP
        • Destaques CTIC
    • Diretoria de Gestão Políticas Públicas - DGPP
      • Centro de Comando e Controle Regional - CICCR
      • Centro de Operações Integradas de Segurança Pública – COISP
      • Centro de Conselhos Comunitários de Segurança - CECONSEG
      • Centro Estadual de Políticas Públicas Sobre Drogas - CEPSD
      • Centro Integrado de Denúncias 181 - CIDE
      • Centro de Mediação de Conflitos sobre Terras - CMCT/PR
    • Diretoria de Gestão Estrutural - DEST
  • Concursos
    • CMEIV - Colégios Cívico-Militares do Paraná
    • PSS do Programa de Saúde Mental da SESP
    • Polícia Militar
    • Polícia Civil - Escrivão/2018
    • PSS - Departamento Penitenciário - 2018
    • Polícia Científica - Perito Oficial 2017
    • PSS - Departamento Penitenciário - 2016
    • PSS - Instituto Medico Legal - 2016
    • Contratação de Engenheiros
    • Contratação de Consultor Administrativo - Financeiro
    • Contratação de Consultor de Aquisições
    • Contratação de Consultor de Monitoramento a Avaliação
    • Convite a manifestação de interesse
  • Serviços
    • Serviços ao Cidadão
      • Pessoas Desaparecidas
      • Cadastro de Empresas de Vigilância
      • Dicas de Segurança
      • Telefones Úteis
      • Consulta a licitações (GMS)
      • Disque Denúncia 181
      • Ouvidoria - SESP/PR
      • Consultar Divulgação de Entrada de Cadáveres
      • Boletim de Acidente de Trânsito Unificado - BATEU
      • Emissão de Documentos
        • Confirmação de autenticidade do atestado
        • Reimprimir Guia de Retirada do RG
        • Solicitar 1ª Via do RG
        • Solicitar 2ª Via do RG
        • Solicitar Atestados
    • Serviços ao Servidor
      • Programa Prumos
  • Licitações
  • Transparência
    • Portal da Transparência - SESP
    • Contratos
    • NICS
    • Despesas
      • Despesas 2020
      • Despesas 2019
      • Despesas 2018
    • Relação de Bens
      • Relação de Bens Imóveis
      • Relação de Bens Móveis
    • CAPC - Escritório de Projetos
      • Anuário
      • CAPC - Convênios e outras fontes
      • CAPC - Paraná Seguro BID
    • Dispensas de licitação
    • Editais
    • Fundo Rotativo
      • Legislação Fundo Rotativo
      • Manuais Fundo Rotativo - FSP
      • Prestação de Contas Fundo Rotativo
    • Licitações
    • Estatísticas
    • Pesquisa de Segurança Pública
    • Termo de cooperação SESP e MPPR
  • Legislação
    • Legislação de Interesse
    • Resoluções da SESP
  • Comunicação Social
    • Contato
    • Notícias
  • Acesso Servidores
    • Expresso Livre
    • SESP Intranet
    • EaD SENASP
    • E-Protocolo
  • Ouvidoria
    • Faça sua Reivindicação
    • Consulte sua Reivindicação
    • Perguntas Frequentes
    • SESP
    • Legislação
  • LGPD
    • Encarregado de Dados Pessoais - SESP/PR
    • Política de Privacidade de Dados da SESP/PR
    • Glossário de Proteção de Dados Pessoais
    • LGPD - Legislação
    • Cartilhas, Manuais e Guias
Governo do Paraná

Secretaria da Segurança Pública

Rua Coronel Dulcídio, 800 - Batel - 80420-170 - Curitiba - PR MAPA

41 3313-1638

Desenvolvido pela Celepar